|学校官方微信

招生热线:0395-3265222

关于“转发”开展2023年困难毕业生求职创业补贴申领发放工作的通知

发布日期:2023-08-01 15:18 浏览量:

通知:

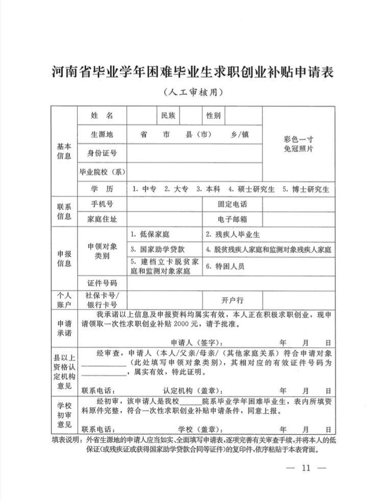
根据河南省人力资源和社会保障厅、河南省教育厅、河南省财政厅、河南省民政厅、河南省乡村振兴局、河南省残疾人联合会等六部门联合印发的《关于做好2023年全省困难毕业生求职创业补贴申领发放工作的通知》(豫人社函〔2023〕133号)要求,现就做好我校2023年困难毕业生求职创业补贴申领发放工作有关事项通知如下:

通知1.png

通知2.png

通知3.png

通知4.png

通知5.png

通知6.png

通知7.png

通知8.png

通知9.png

通知10.png

通知11.png

通知12.png